русс | укр

Языки программирования

ПаскальСиАссемблерJavaMatlabPhpHtmlJavaScriptCSSC#DelphiТурбо Пролог

Компьютерные сетиСистемное программное обеспечениеИнформационные технологииПрограммирование

Все о программировании


Linux Unix Алгоритмические языки Аналоговые и гибридные вычислительные устройства Архитектура микроконтроллеров Введение в разработку распределенных информационных систем Введение в численные методы Дискретная математика Информационное обслуживание пользователей Информация и моделирование в управлении производством Компьютерная графика Математическое и компьютерное моделирование Моделирование Нейрокомпьютеры Проектирование программ диагностики компьютерных систем и сетей Проектирование системных программ Системы счисления Теория статистики Теория оптимизации Уроки AutoCAD 3D Уроки базы данных Access Уроки Orcad Цифровые автоматы Шпаргалки по компьютеру Шпаргалки по программированию Экспертные системы Элементы теории информации

Розв’язок


Дата добавления: 2015-08-31; просмотров: 693; Нарушение авторских прав


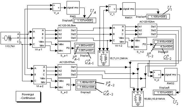
Зберемо модель кільцевої мережі напругою 110 кВ в пакеті MATLAB (рисунок 6.14), для чого використаємо створену у лабораторній роботі №2 універсальну модель лінії. Після запуску процесу моделювання режиму створеної моделі електричної мережі отримуємо результати, зображені на рисунку 6.14.

Рисунок 6.14 – Модель кільцевої мережі напругою 110 кВ з результатами моделювання потужностей на ділянках та напруг у вузлах мережі

 

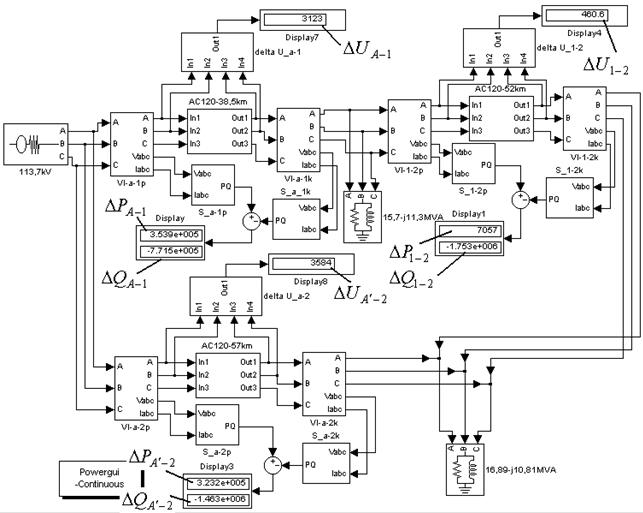
Для вимірювання втрат потужності на ділянках та втрат напруги зберемо модель, зображену на рисунку 6.15. Для вимірювання втрат напруги (алгебраїчної різниці напруг) використовується блок з лабораторної роботи №5 (див. рисунок 5.9). Після запуску процесу моделювання режиму електричної мережі отримуємо результати, представлені на рисунку 6.15. Отримані значення втрат потужностей та напруги на ділянках мережі зводимо в таблицю 6.6.

 

Таблиця 6.6 – Виміряні параметри нормального режиму роботи кільцевої мережі

Номер ділянки кільцевої мережі Активна та реактивна потужності на початку ділянки Втрати активної та реактивної потужностей Втрата напруги , кВ
, МВт , МВАр , МВт , МВАр
( ) 18,630 10,760 0,3539 0,7715 3,123
( ) 2,415 0,043 0,0070 1,7530 0,460
( ) 14,840 7,553 0,3232 1,4630 3,584

 

Рисунок 6.15 – Модель кільцевої мережі напругою 110 кВ з результатами моделювання втрат потужності та втрати напруги на ділянках

 


Приклад 6.5 Визначити активні та реактивні потужності, що протікають по ділянках, втрати активної та реактивної потужностей на ділянках кільцевої мережі з прикладу 6.1 для випадків почергового відключення кожної з ліній шляхом моделювання в програмному пакеті MATLAB.



<== предыдущая лекция | следующая лекция ==>
Розв’язок | Розв’язок


Карта сайта Карта сайта укр


Уроки php mysql Программирование

Онлайн система счисления Калькулятор онлайн обычный Инженерный калькулятор онлайн Замена русских букв на английские для вебмастеров Замена русских букв на английские

Аппаратное и программное обеспечение Графика и компьютерная сфера Интегрированная геоинформационная система Интернет Компьютер Комплектующие компьютера Лекции Методы и средства измерений неэлектрических величин Обслуживание компьютерных и периферийных устройств Операционные системы Параллельное программирование Проектирование электронных средств Периферийные устройства Полезные ресурсы для программистов Программы для программистов Статьи для программистов Cтруктура и организация данных


 


Не нашли то, что искали? Google вам в помощь!

 
 

© life-prog.ru При использовании материалов прямая ссылка на сайт обязательна.

Генерация страницы за: 0.434 сек.