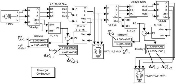
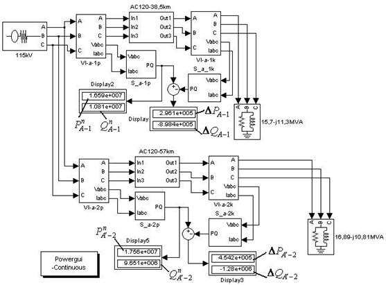
Модифікуючи в пакеті MATLAB модель кільцевої мережі напругою 110 кВ, яка приведена на рисунку 6.15 (почергово відключаючи одну з ліній) отримаємо потокорозподіл та втрати потужностей на ділянках для трьох можливих варіантів. На рисунку 6.16 зображено модель мережі з результатами моделювання при відключення ділянки
(
), на рисунку 6.17 – ділянки
(
), а на рисунку 6.18 –
(
).

Рисунок 6.16 – Модель кільцевої мережі напругою 110 кВ з результатами моделювання при відключенні ділянки
(
)

Рисунок 6.17 – Модель кільцевої мережі напругою 110 кВ з результатами моделювання при відключенні ділянки
(
)

Рисунок 6.18 – Модель кільцевої мережі напругою 110 кВ з результатами моделювання при відключенні ділянки
(
)
Порівнюючи результати моделювання з отриманими у прикладі 6.2 бачимо, що потокорозподіл та втрати потужності на ділянках кільцевої мережі при відключенні однієї з ділянок несуттево відрізняються. Причому реактивна складова потужності більш суттєво відрізняється від отриманої розрахунковим шляхом. Це пов’язано з тим, що при «ручних» розрахунках потокорозподілу не враховувались половинки зарядних потужностей від ліній
і
, які прикладені з боку джерела живлення.
Контрольні запитання
1. Які основні переваги електричних мереж з двохстороннім живленням?
2. Яким чином розраховується потокорозподіл в електричній мережі з двохстороннім живленням?
3. Що таке точка потокорозподілу?
4. В чому відмінність електричної мережі з двохстороннім живленням від кільцевої?
5. Яким чином визначається зрівнююча потужність? Корисна вона чи шкідлива?