русс | укр

Языки программирования

ПаскальСиАссемблерJavaMatlabPhpHtmlJavaScriptCSSC#DelphiТурбо Пролог

Компьютерные сетиСистемное программное обеспечениеИнформационные технологииПрограммирование

Все о программировании


Linux Unix Алгоритмические языки Аналоговые и гибридные вычислительные устройства Архитектура микроконтроллеров Введение в разработку распределенных информационных систем Введение в численные методы Дискретная математика Информационное обслуживание пользователей Информация и моделирование в управлении производством Компьютерная графика Математическое и компьютерное моделирование Моделирование Нейрокомпьютеры Проектирование программ диагностики компьютерных систем и сетей Проектирование системных программ Системы счисления Теория статистики Теория оптимизации Уроки AutoCAD 3D Уроки базы данных Access Уроки Orcad Цифровые автоматы Шпаргалки по компьютеру Шпаргалки по программированию Экспертные системы Элементы теории информации

Розв’язок


Дата добавления: 2015-08-31; просмотров: 779; Нарушение авторских прав


Для перевірки правильності розрахунку параметрів схем заміщення двохобмоткового трансформатора марки ТДН-10000/110 (див. приклад 3.1) проведемо досліди холостого ходу та короткого замикання. Для проведення досліду холостого ходу зберемо модель, зображену на рисунку 3.5. Розраховані параметри трансформатора марки ТДН-10000/110 задаються у вікні параметрів блоку Three-phase Transformer (Two Windings) (див. рисунок 3.3). Вікна параметрів блоку джерела живлення 3-Phase Sourсe та блоку RMS зображені на рисунку 3.6.

 

Рисунок 3.5 – Модель для виконання досліду холостого ходу з результатами моделювання

 

а) б)

Рисунок 3.6 – Вікна параметрів блоків 3-Phase Sourсe (а) та RMS (б)

 

В результаті моделювання отримуємо:

кВ; кВ; кВт; кВАр.

Як видно з рисунку 3.5, виміряні параметри холостого ходу та напруги обмоток трансформатора практично не відрізняються від довідкових.

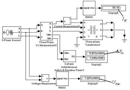
Для проведення досліду короткого замикання зберемо модель, зображену на рисунку 3.7 та задамо таку напругу джерела живлення 3-Phase Sourсe, при якій у фазах буде протікати номінальний струм (див. рисунок 3.8).

кВ;

А.

Рисунок 3.7 – Модель для виконання досліду короткого замикання з результатами моделювання

 

Рисунок 3.8 – Вікно параметрів блоку 3-Phase Sourсe для досліду короткого замикання

 

Як видно з рисунку 3.7, виміряні втрати потужності короткого замикання практично не відрізняються від довідкових, а струм – від номінального.

Отже, можна зробити висновок про адекватність моделі трансформатора ТДН-10000/110.


Контрольні запитання

1. Які втрати потужності залежать від навантаження трансформатора, а які не залежать? З чим це пов’язано?

2. Як залежать індуктивні і активні опори трансформаторів, а також їх провідності від напруги?



3. Чи відрізняються провідності двохобмоткового трансформатора від трьохобмоткового?

4. Як залежать опори та провідності трансформаторів від їх номінальної потужності?

5. В чому полягає особливість розрахунку опорів для трьохобмоткового трансформатора у порівнянні з двохобмотковим?

6. Які особливості розрахунку параметрів схеми заміщення автотрансформатора?

7. Що таке типова та номінальна потужність автотрансформатора? Яка з них більша?

 




<== предыдущая лекция | следующая лекция ==>
Розв’язок | Порядок виконання роботи


Карта сайта Карта сайта укр


Уроки php mysql Программирование

Онлайн система счисления Калькулятор онлайн обычный Инженерный калькулятор онлайн Замена русских букв на английские для вебмастеров Замена русских букв на английские

Аппаратное и программное обеспечение Графика и компьютерная сфера Интегрированная геоинформационная система Интернет Компьютер Комплектующие компьютера Лекции Методы и средства измерений неэлектрических величин Обслуживание компьютерных и периферийных устройств Операционные системы Параллельное программирование Проектирование электронных средств Периферийные устройства Полезные ресурсы для программистов Программы для программистов Статьи для программистов Cтруктура и организация данных


 


Не нашли то, что искали? Google вам в помощь!

 
 

© life-prog.ru При использовании материалов прямая ссылка на сайт обязательна.

Генерация страницы за: 0.013 сек.