русс | укр

Языки программирования

ПаскальСиАссемблерJavaMatlabPhpHtmlJavaScriptCSSC#DelphiТурбо Пролог

Компьютерные сетиСистемное программное обеспечениеИнформационные технологииПрограммирование

Все о программировании


Linux Unix Алгоритмические языки Аналоговые и гибридные вычислительные устройства Архитектура микроконтроллеров Введение в разработку распределенных информационных систем Введение в численные методы Дискретная математика Информационное обслуживание пользователей Информация и моделирование в управлении производством Компьютерная графика Математическое и компьютерное моделирование Моделирование Нейрокомпьютеры Проектирование программ диагностики компьютерных систем и сетей Проектирование системных программ Системы счисления Теория статистики Теория оптимизации Уроки AutoCAD 3D Уроки базы данных Access Уроки Orcad Цифровые автоматы Шпаргалки по компьютеру Шпаргалки по программированию Экспертные системы Элементы теории информации

Machines - электрические машины


Дата добавления: 2015-06-12; просмотров: 1572; Нарушение авторских прав


DC Machine Машина постоянного тока

Пиктограмма:

Назначение:
Моделирует электрическую машину постоянного тока

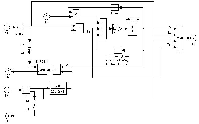
Порты модели A+ и A- являются выводами обмотки якоря машины, а порты F+ и F- представляют собой выводы обмотки возбуждения. Порт TL предназначен для подачи момента сопротивления движению. На выходном поту m формируется векторный сигнал, состоящий из четырех элементов: скорости, тока якоря, тока возбуждения и электромагнитного момента машины.

Схема модели машины постоянного тока представлена на рис. 1.68.

Рис. 1.68

Цепь якоря машины представлена последовательно включенными элементами Ra - активное сопротивление якорной цепи, La - индуктивность якорной цепи и E_FCEM - ЭДС обмотки якоря (управляемый источник напряжения). Величина ЭДС обмотки якоря вычисляется по выражению:

,

где

- ЭДС обмотки якоря,

- скорость вращения вала электродвигателя,

- коэффициент пропорциональности между скоростью и ЭДС.

Коэффициент пропорциональности между скоростью и ЭДС зависит от величины тока обмотки возбуждения машины:

,

где

- взаимоиндуктивность между обмоткой якоря и обмоткой возбуждения,

- ток обмотки возбуждения машины.

Цепь возбуждения машины представлена на схеме элементами Ra и La - активное сопротивление и индуктивность обмотки возбуждения.

Механическая часть модели вычисляет скорость вращения вала машины в соответствии с уравнением

,

где

- электромагнитный момент машины,

- коэффициент вязкого трения,

- коэффициент сухого трения.

Механическая часть модели представлена интегратором и усилителем с коэффициентом передачи , а также соответствующими сумматорами и умножителем.

Величина электромагнитного момента машины вычисляется в соответствии с выражением

,

где

- ток якоря,

- коэффициент пропорциональности между электромагнитным моментом и током якоря. По величине коэффициент равен .



Окно задания параметров:

Параметры блока:

Armature resistance and inductance [Ra (ohms) La (H) ]:

[Активное сопротивление Ra (Ом) и индуктивность La (Гн) цепи якоря].

Field resistance and inductance [Rf (ohms) Lf (H) ]:

[Активное сопротивление Rf (Ом) и индуктивность Lf (Гн) цепи возбуждения].

Field-armature mutual inductance Laf (H) :

[Взаимная индуктивность между цепью якоря и цепью возбуждения двигателя (Гн)].

Total inertia J (kg.m^2):

[Момент инерции двигателя J (кг*м^2)].

Viscous friction coefficient Bm (N.m.s):

[Коэффициент вязкого трения Bm (Н*м*с)].

Coulomb friction torque Tf (N.m):

[Реактивный момент сопротивления Tf (Н*м)].

Initial speed (rad/s) :

[Начальная угловая скорость вала двигателя (рад/с)].

Параметры машины постоянного тока с независимым возбуждением можно определить на основе ее каталожных данных по следующим выражениям [1]:

,

,

,

,

,

,

,

,

где

- ток обмотки возбуждения,

- напряжение обмотки возбуждения,

- активное сопротивление обмотки возбуждения,

- индуктивность обмотки возбуждения,

- номинальный ток обмотки якоря,

- номинальное напряжение обмотки якоря,

- активное сопротивление обмотки якоря,

- номинальный момент,

- номинальная мощность,

- номинальная скорость вращения якоря (об/мин),

- номинальная скорость вращения якоря (рад/с),

- общие механические потери машины.

Индуктивность якорной цепи может быть найдена по формуле:

,

где

С = (1-2.5) для машин с компенсационной обмоткой (большая величина относится к тихоходным двигателям),

С = 6 для некомпенсированных машин,

p - число пар полюсов.

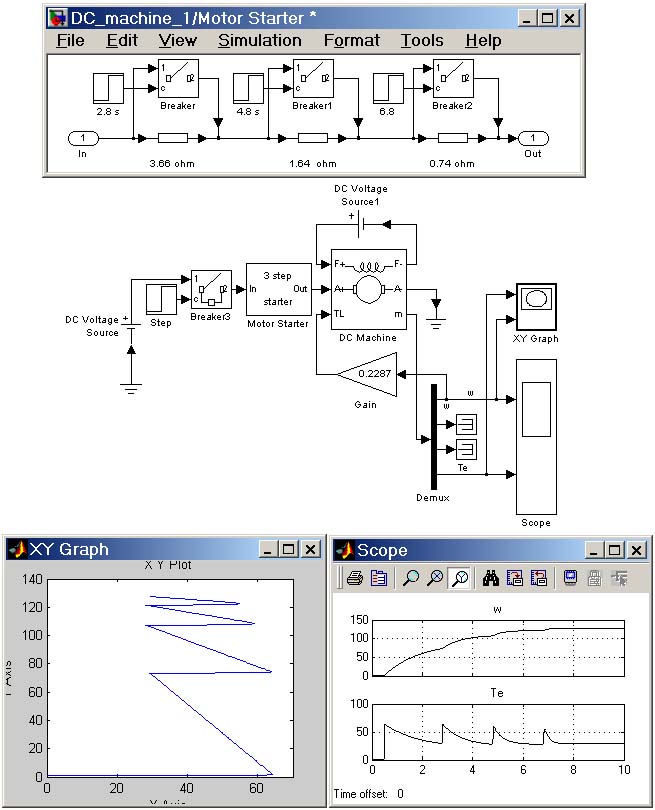
Пример 1:

На рис. 1.69 показана схема, обеспечивающая пуск двигателя с помощью трехступенчатого пускового устройства (блок Motor Starter). На рисунке показаны также графики изменения скорости и электромагнитного момента двигателя в функции времени и динамическая механическая характеристика машины, построенная с помощью блока XY-Graph. В примере момент сопротивления движению, зависящий от скорости, задается с помощью усилителя Gain.

Рис. 1.69

Скачать пример (DC_machine_1.zip)

В библиотеке Machines представлена также дискретная модель машины постоянного тока - Discrete DC_Machine. Модель отличается от рассмотренной выше использованием блоков дискретных передаточных функций. В окне диалога блока также присутствует параметр Sample time (s) - шаг дискретизации.

[1] С.Г. Герман-Галкина, Г.А. Кардонов "Электрические машины. Лабораторные работы на ПК".- СПб.: КОРОНА принт, 2003. - 256 с. ил.

Asynchronous Machine Асинхронная машина

Пиктограмма:

Назначение:

Моделирует асинхроннуюэлектрическую машину в двигательном или генераторном режимах. Режим работыопределяется знаком электромагнитного момента машины.

Порты модели A, Bи С являются выводами статорной обмотки машины, а порты а, bи с - обмотки ротора машины. Порт Tm предназначен дляподачи момента сопротивления движению. На выходном поту mформируется векторный сигнал, состоящий из 21 элемента: токов, потоков инапряжений ротора и статора в неподвижной и вращающейся системах координат,электромагнитного момента, скорости вращения вала, а также его угловогоположения. Для удобства извлечения переменных машины из вектора в библиотеке SimPowerSystems предусмотрен блок MachinesMeasurement Demux. Модель асинхронной машины включает в себя модельэлектрической части, представленной моделью пространства состояний четвертогопорядка и модель механической части в виде системы второго порядка. Всеэлектрические переменные и параметры машины приведены к статору. Исходныеуравнения электрической части машины записаны для двухфазной (dq-оси)системе координат. На рис. 1.70 приведена схема замещения машины и ееуравнения.

Рис. 1.70

Уравнения электрической части машины имеютвид:

,

,

,

,

,

где

,

,

,

,

,

.

Индексы в системе уравнений машины имеют следующие значения:

· d - проекция переменной на ось d,

· q - проекция переменной на ось q,

· r - переменная или параметр ротора,

· s - переменная или параметр статора,

· L - индуктивность рассеяния,

· m - индуктивность цепи намагничивания.

Механическая часть машиныописывается двумя уравнениями:

,

.

Переменные в уравнениях машины имеютследующие значения:

-сопротивление и индуктивность рассеяния статора,

-сопротивление и индуктивность рассеяния ротора,

-индуктивность цепи намагничивания,

-полные индуктивности статора и ротора,

- проекциинапряжения и тока статора на ось q,

- проекциинапряжения и тока ротора на ось q,

- проекциинапряжения и тока статора на ось d,

- проекциинапряжения и тока ротора на ось d,

- проекциипотокосцепления статора на оси d и q,

- проекциипотокосцепления ротора на оси d и q,

- угловаяскорость ротора,

- угловоеположение ротора,

p- число пар полюсов.

С Simulinkпрототипом модели асинхронной машины можно ознакомиться, открыв библиотекуpowerlib_models.mdl в папке :toolbox\powersys\powersys.

Окно задания параметров:

Параметры блока:

Rotor type:

[Тип ротора]. Значение параметра выбирается из списка:

· Squirrel-Cage -короткозамкнутый ротор или <беличья клетка>,

· Wound - фазный ротор.

Reference frame:

[Система координат]. Значение параметра выбирается изсписка:

· Rotor - неподвижная относительно ротора,

· Stationary - неподвижная относительно статора,

· Synchronous - вращающаяся вместе с полем.

Nom. power, L-L volt. and frequency[Pn(VA), Un(V), fn(Hz)]:

[Номинальная мощность Pn (ВА),действующее линейное напряжение Un (В) и номинальнаячастота fn (Гц)].

Stator [Rs(Ohm) Lls(H)]:

[Сопротивление Rs (Ом)и индуктивность Ls (Гн) статора].

Rotor [Rr(Ohm) Llr'(H)]:

[Сопротивление Rs (Ом) ииндуктивность Ls (Гн) ротора].

Mutual inductance Lm(H):

[Взаимная индуктивность (Гн)].

Inertia, friction factor and pairs ofpoles [J(kg*m^2) F(N*m*s) p]:

[Момент инерции J (кг*м^2),коэффициент трения F (Н*м*с) и число пар полюсов p].

Initial conditions [ s th(deg)isa,isb,isc(A) phA,phB,phC(deg)]:

[Начальные условия].Параметр задается в виде вектора каждый элемент которого имеет следующиезначения:

· s - скольжение,

· th - фаза (град.),

· isa, isb, isc - начальные значения токов статора (А),

· phA, phB, phC - начальные фазы токов статора (град.)].

Начальные условия машины могутбыть вычислены с помощью блока Powergui.

рость вала двигателя (рад/с)].

Исходными данными для расчета параметровмашины являются следующие:

- номинальная мощность [Вт],

- номинальноелинейное напряжение [В] ,

- частота сети [Гц] ,

- номинальная скоростьвращения вала [ ] .

p - число парполюсов,

- коэффициент полезногодействия [о.е.],

- коэффициентмощности [о.е.],

- номинальный токстатора [A] ,

- кратность пусковоготока [о.е.],

- кратность пусковогомомента [о.е.],

- кратностьмаксимального момента [о.е.],

J - момент инерции [ ].

Параметры асинхронной машины можно рассчитываютсяпо следующим выражениям [1]:

- номинальноефазное напряжение [В],

- скорость вращениямагнитного поля (синхронная скорость) [ ] ,

- номинальноескольжение [о.е.] ,

- критическое скольжение[о.е.] ,

,- скорость вращениямагнитного поля (синхронная скорость) [ ] ,

- номинальная угловаяскорость вращения вала [ ] ,

- номинальный момент [Нм],

- максимальный момент [Нм],

- пусковой момент [Нм],

- механическиепотери [Вт] ,

- коэффициент приведения(меньшее значение для машин большей мощности),

- приведенноеактивное сопротивление ротора [Ом] ,

- активное сопротивлениестатора [Ом] ,

- приведеннаяиндуктивность рассеяния статора и ротора [Гн] ,

- индуктивностьстатора [Гн] ,

- индуктивность цепинамагничивания [Гн] .

По окончании расчета необходимо определить коэффициентприведения

и сравнить его с ранее принятым коэффициентом C. При необходимости расчет следует повторить, добиваясьминимальной разницы между C и C1.

Пример:

На рис. 1.71 показана схема, обеспечивающая прямой пускдвигателя и последующий наброс нагрузки. На рисунке приведены также графикиугловой скорости вала и электромагнитного момента, а также динамическаямеханическая характеристика.

Рис. 1.71

Скачать пример (AD_Machine_1.zip)

 

Simplified Synchronous Machine Упрощенная модель синхронной машины

Пиктограмма:

Назначение:

Является упрощенной моделью синхронной машины с неявнополюсным ротором. Модель выполнена в двух вариантах Simplified Synchronous Machine SI Units (параметры машины задаются в системе единиц Си) и Simplified Synchronous Machine pu Units (параметры машины задаются в системе относительных единиц). В зависимости от варианта, входные и выходные переменные машины также измеряются в системе единиц Си или в относительных единицах.

Порты модели A, B и С являются выводами статорной обмотки машины. На выходном поту m_SI (или m_pu) формируется векторный сигнал, состоящий из 12 элементов: токов (isa, isb, isc), напряжений (va, vb, vc) и ЭДС (ea, eb, ec) обмотки статора, углового положения (thetam ) и скорости ротора (vm), а также электромагнитная мощность (Pe). Для удобства извлечения переменных машины из выходного вектора измеряемых переменных в библиотеке SimPowerSystems предусмотрен блок Machines Measurement Demux.

Сигнал равный механической мощности на валу машины подается на входной порт Pm, а на входной порт Е подается сигнал, задающий действующее значение линейных ЭДС обмотки статора.

Модель каждой фазы машины состоит из источника напряжения и последовательно с ним включенных активного сопротивления и индуктивности фазной обмотки. При этом активное сопротивление фазы может быть задано равным нулю, а индуктивность должно всегда быть больше нуля. Механическая часть модели описывается уравнениями:

,

,

где

- отклонение скорости ротора от синхронной,

Н - момент инерции ротора,

Tm - механический момент,

Te - электромагнитный момент,

Kd - коэффициент демпфирования,

- скорость ротора,

- синхронная скорость (1 о.е.).

На рис. 1.72 представлена структурная схема механической части модели.

Рис. 1.72

На структурной схеме хорошо видно, что в модели вычисляется отклонение скорости ротора от синхронной, а не само значение скорости.

Окно задания параметров:

Параметры блока:

Connection type:

[Тип соединения обмотки статора]. Значение параметра выбирается из списка:

· 3-wire Y - звезда без нулевого провода,

· 4-wire Y - звезда с нулевым проводом.

Nom. power, L-L volt., and freq. [ Pn(VA) Vn(Vrms) fn(Hz) ]:

[Номинальная мощность Pn (ВА), действующее линейное напряжение Un (В) и номинальная частота fn (Гц)].

Inertia, friction factor and pairs of poles [J(kg*m^2) F(N*m*s) p]:

[Момент инерции J (кг*м^2), коэффициент трения F (Н*м*с) и число пар полюсов p].

Internal impedance [ R(ohm) L(H) ]:

[Активное сопротивление и индуктивность обмотки статора R(Ом) L(Гн)].

Init. cond. [ dw(%) th(deg) ia,ib,ic(A) pha,phb,phc(deg) ]:

[Начальные условия]. Параметр задается в виде вектора каждый элемент которого имеет следующие значения:

· dw(%) - отклонение скорости (в %),

· th(deg) - угловое положение ротора (град.),

· ia, ib, ic - начальные значения токов статора (А),

· phA, phB, phC - начальные фазы токов статора (град.)].

 

Пример:

На рис. 1.73 показана схема, в которой синхронный генератор включается на трехфазную сеть. На рисунке приведены скорости вращения ротора (n, об/мин) и электромагнитной мощности (Pe, МВт), а также график изменения угла между ЭДС и напряжением одной из фаз обмотки статора.

Рис. 1.71

Скачать пример (Simplified_S_Machine_1.zip)

Synchronous Machine Синхронная машина

Пиктограмма:

Назначение:

Является моделью классической синхронной машины с демпферной обмоткой. Модель выполнена в трех вариантах Synchronous Machine SI Fundamental (параметры машины задаются в системе единиц Си), Synchronous Machine pu Fundamental (параметры машины задаются в системе относительных единиц) и Synchronous Machine pu Standard (используются параметры схемы замещения машины в относительных единицах). В зависимости от варианта, входные и выходные переменные машины также измеряются в системе единиц Си или в относительных единицах.

Порты модели A, B и С являются выводами статорной обмотки машины. На выходном поту m_SI (или m_pu) формируется векторный сигнал, состоящий из 16 элементов:

· 1-3: токи обмотки статора - , , ,

· 4-5: проекции токов статора на оси q и d - и ,,

· 6-8: ток возбуждения и проекции токов демпферной обмотки и ,

· 9-10: проекции намагничивающего потока на оси q и d - и .

· 11-12: проекции напряжений статора на оси q и d - и ,

· 13: отклонение угла ротора (угол нагрузки ),

· 14: скорость ротора ,

· 15: электромагнитная мощность ,

· 16: отклонение скорости ротора .

Для удобства извлечения переменных машины из выходного вектора измеряемых переменных в библиотеке SimPowerSystems предусмотрен блок Machines Measurement Demux.

Сигнал равный механической мощности на валу машины подается на входной порт Pm, а на входной порт Vf сигнал, задающий напряжение обмотки возбуждения.

Схема замещения синхронной машины в системе координат связанной с ротором (q-d оси), использованная при создании модели показана на рис. 1.74.

Рис. 1.74

Все параметры ротора и его переменные приведены к статору. Индексы переменных и параметров обозначают следующее:

· d, q: проекции переменных на оси d и q,

· R, s: параметры ротора и статора,

· l, m: индуктивности рассеяния и цепи намагничивания,

· f, k: переменные цепи возбуждения и демпферной обмотки.

Приведенная на рис. 1.74 схема замещения описывается системой дифференциальных уравнений 6-го порядка:

,

,

,

,

,

,

где

,

,

,

,

,

.

Модель механической части машины выполнена точно так же как и в блоке Simplified Synchronous Machine.

Окно задания параметров:

Параметры блока:

Rotor type:

[Тип ротора]. Выбирается из списка:

· Salient-pole - явнополюсный ротор,

· Round - неявнополюсный ротор.

Nom. power, volt., freq. and field cur. [ Pn(VA) Vn(Vrms) fn(Hz) ifn(A) ]:

[Номинальные полная мощность Pn (ВА), действующее линейное напряжение Vn (В), частота fn (Гц), ток возбуждения ifn (А)].

Stator [ Rs(ohm) Ll,Lmd,Lmq(H) ]:

[Параметры статора: активное сопротивление Rs (Ом), индуктивность рассеяния Ll (Гн), индуктивность по продольной оси Lmd (Гн), индуктивность по поперечной оси Lmq (Гн)].

|Field [ Rf'(ohm) Llfd'(H) ]:

[Приведенные параметры обмотки возбуждения ротора: сопротивление Rf'(Ом) и индуктивность Llfd'(Гн) ].

Dampers [ Rkd',Llkd' Rkq1',Llkq1' Rkq2',Llkq2' " ] (R=ohm,L=H):

[Приведенные параметры демпферной обмотки: сопротивление (Ом) и индуктивность (Гн) по продольной м поперечной осям ].

Inertia, friction factor and pole pairs [ J(kg.m^2) F(N.m.s) p() ]:

[Момент инерции J (кг*м^2), коэффициент трения F (Н*м*с) и число пар полюсов p].

Init. cond. [ dw(%) th(deg) ia,ib,ic(A) pha,phb,phc(deg) Vf(V) ]:

[Начальные условия]. Параметр задается в виде вектора каждый элемент которого имеет следующие значения:

· dw(%) - отклонение скорости (в %),

· th(deg) - угловое положение ротора (град.),

· ia, ib, ic - начальные значения токов статора (А),

· phA, phB, phC - начальные фазы токов статора (град.),

· Vf - напряжение обмотки возбуждения (В).

Simulate saturation

[Моделировать насыщение]. При установленном флажке появляется дополнительное поле Saturation parameters.

Saturation parameters [ ifd1,ifd2,... (A) ; vt1,vt2,... (VLL rms) ]:

[Характеристика насыщения]. Параметр задается в виде матрицы задающей характеристику холостого хода. Первая строка матрицы содержит значения тока возбуждения (А), а вторая значения выходного напряжения (В).

Display Vfd which produces nominal Vt

[Отобразить значение напряжения обмотки возбуждения Vfd(В) при котором выходное напряжение Vt(В) будет номинальным].

Для варианта модели синхронной машины Synchronous Machine pu Standard вместо параметров статорной, роторной и обмотки возбуждения задаются реактивные сопротивления машины и постоянные времени по продольной и поперечной осям:

Пример:

На рис. 1.75 показана схема, в которой синхронная машина работает в двигательном режиме. На рисунке приведены графики тока действующего значения статора is, скорости вращения вала N, угла нагрузки delta и активной мощности машины Peo.

Рис. 1.75

Скачать пример (Syncmachine_1.zip)

 

Permanent Magnet Synchronous Machine Синхронная машина с постоянными магнитами

Пиктограмма:

Назначение:

Является моделью классической синхронной машины с постоянными магнитами. В модели не учитывается насыщение магнитной цепи, поскольку такие машины имеют, как правило, повышенный воздушный зазор. Порты модели A, B и С являются выводами статорной обмотки машины. Входной порт Tm служит для задания момента сопротивления. На выходном поту m формируется векторный сигнал, состоящий из 10 элементов:

 1-3: токи обмотки статора - , , ,

 4-5: проекции токов статора на оси q и d - и ,

 6-7: проекции напряжений статора на оси q и d - и ,

 8: скорость ротора ,

 9: угла поворота ротора ,

 10: электромагнитный момент .

Для удобства извлечения переменных машины из выходного вектора измеряемых переменных в библиотеке SimPowerSystems предусмотрен блок Machines Measurement Demux.

Электрическая часть модели машины описывается системой уравнений связанных с ротором:

,

,

.

Все параметры ротора и его переменные приведены к статору.

В системе уравнений приняты следующие обозначения:

· Lq, Ld - индуктивности статора по осям q и d,

· R - активное сопротивление обмотки статора,

· iq, id - проекции тока статора на оси q и d,

· Vq, Vd - проекции напряжения статора на оси q и d,

· - угловая скорость ротора,

· - магнитный поток наводимый постоянными магнитами в обмотке статора,

· p - число пар полюсов,

· Te - электромагнитный момент.

Механическая часть модели описывается следующими уравнениями:

,

,

где

· J - суммарный момент инерции ротора и нагрузки,

· F - коэффициент вязкого трения ротора и нагрузки,

· - угол положения ротора,

· Tm - момент сопротивления.

Окно задания параметров:

Параметры блока:

Resistance R(ohm):

[Активное сопротивление статора R (Ом)].

Inductances [ Ld(H) Lq(H) ]:

[Индуктивности статора по продольной и поперечной оси Ld(Ом) Lq(Ом)].

Flux induced by magnets (Wb):

[Поток возбуждения (Вб)].

Inertia, friction factor and pairs of poles [ J(kg.m^2) F(N.m.s) p() ]:

[Момент инерции J (кг*м^2), коэффициент трения F (Н*м*с) и число пар полюсов p].

Пример:

На рис. 1.76 показана схема, в которой используется модель синхронной машины с постоянными магнитами в двигательном режиме. Там же приведены диаграммы токов обмотки статора, скорости и электромагнитного момента при пуске и последующем набросе нагрузки.

Рис. 1.75

Скачать пример (PM_S_machine_1.zip)

Machines Measurement Demux Блок измерения переменных электрической машины

Пиктограмма:

Назначение:

Блок предназначен для извлечения переменных состояния из вектора измеряемых переменных электрической машины. Блок работает совместно с моделями синхронных и асинхронных машин.

Окно задания параметров:

Параметры блока:

Machine type:

[Тип машины]. Выбирается из списка:

Simplified synchronous - упрощенная синхронная машина,

Synchronous - синхронная машина,

Asynchronous - асинхронная машина,

Permanent magnet synchronous - синхронная машина с постоянными магнитами,

В зависимости от выбранного типа машины в окне параметров будет отображаться разный набор выходных переменных машины. Ниже приведены доступные для измерения переменные машин различных типов.

Синхронная машина:

Stator currents [ isa isb isc ] - токи обмотки статора,

Stator currents [ iq id ] - проекции токов статора на оси q и d,

Field current [ ifd ] - ток возбуждения синхронной машины,

Damper winding currents [ ikq1 ikq2 ikd ] - проекции токов демпферной обмотки синхронной машины,

Mutual fluxes [ phim_q phim_d ] - проекции намагничивающего потока на оси q и d,

Stator voltages [ vs_q vs_d ] - проекции напряжений статора на оси q и d,

Rotor angle deviation [ d_theta ] rad - отклонение угла ротора синхронной машины (угол нагрузки ),

Rotor speed [ wm ] - скорость ротора,

Electrical power [ Pe ] - электромагнитная мощность,

Rotor speed deviation [ dw ] - отклонение скорости ротора,

· Rotor mechanical angle [ theta ] deg - угла поворота ротора (град),

· Electromagnetic torque [ Te ] - электромагнитный момент,

Load angle [ Delta ] deg - угол нагрузки синхронной машины,

Output active power [ Peo ] - выходная активная мощность,

Output reactive power [ Qeo ] - выходная реактивная мощность.

Упрощенная модель синхронной машины:

· Line currents [ isa isb isc ] - фазные токи статора,

Terminal voltages [ va vb vc ] - напряжения на зажимах обмотки статора (фазные напряжения),

· Internal voltages [ ea eb ec ] - фазные ЭДС статора,

· Rotor angle [ thetam ] rad - угол поворота ротора,

Rotor speed [ wm ] - скорость ротора,

Electrical power [ Pe ] - электромагнитная мощность

Синхронная машина с постоянными магнитами:

· Stator currents [ ia ib ic ] - токи статора,

Stator currents [ is_q is_d ] - проекции токов статора на оси q и d,

Stator voltages [ vs_q vs_d ] - проекции напряжений статора на оси q и d,

Rotor speed [ wm ] - скорость ротора,

· Rotor angle [ thetam ] rad - угол поворота ротора,

· Electromagnetic torque [Te ] N.m - электромагнитный момент.

Асинхронная машина:

Rotor currents [ ira irb irc ] - токи обмотки ротора,

Rotor currents [ ir_q ir_d ] - проекции токов ротора на оси q и d,

Rotor fluxes [ phir_q phir_d ] - проекции потоков ротора на оси q и d,

Rotor voltages [ vr_q vr_d ] - проекции напряжений статора на оси q и d,

· Stator currents [ ia, ib, ic ] A - токи статора,

Stator currents [ is_q is_d ] A - проекции токов статора на оси q и d,

Stator fluxes [ phis_q phis_d ] - проекции потоков статора на оси q и d,

Stator voltages [ vs_q vs_d ] V - проекции напряжений статора на оси q и d,

· Rotor speed [ wm ] rad/s - скорость ротора,

· Electromagnetic torque [Te ] N.m - электромагнитный момент,

Rotor angle [ thetam ] rad - угол поворота ротора.

Для извлечения требуемой переменной из вектора измеряемых переменных необходимо отметить ее флажком.

Excitation System Система возбуждения синхронной машины

Пиктограмма:

Назначение:

Блок является моделью системы возбуждения для синхронной машины. Позволяет регулировать напряжение на зажимах машины работающей в генераторном режиме. За основу модели блока взят возбудитель, описанный в [1], без учета насыщения магнитной цепи возбудителя. Основными элементами системы возбуждения (рис. 1.76) являются регулятор напряжения и возбудитель.


Рис. 1.76

На первый вход блока (vref) подается требуемое значение напряжения на зажимах статора. На второй (vd) и третий (dq) входы подаются текущие значения проекций напряжений статора на оси q и d. Четвертый вход может быть использован для создания контура стабилизации мощности машины. Все входные переменные и выходная переменная имеют размерность относительных единиц (p.u.).

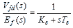
Модель возбудителя представлена в виде передаточной функции между напряжением возбуждения (Vf) и выходным напряжением регулятора (Ef):

Окно задания параметров:

Параметры блока:

Low-pass filter time constant Tr(s):
[Постоянная времени фильтра нижних частот Tr(с)]. Постоянная времени фильтра датчика напряжения (см. рис. 1.76)
Regulator gain and time constant [ Ka() Ta(s) ]:
[Коэффициент усиления Ka и постоянная времени Ta регулятора].
Exciter [ Ke() Te(s) ]:
[Коэффициент усиления Ke и постоянная времени Te модели возбудителя].
Transient gain reduction [ Tb(s) Tc(s) ]:
[Постоянные времени Tb и Tc стабилизатора].
Damping filter gain and time constant [ Kf() Tf(s) ]:
[Коэффициент усиления Kf и постоянная времени Tf реального дифференцирующего звена]. Параметры блока вычисляющего производную напряжения возбуждения, используемую для осуществления обратной связи.
Regulator output limits and gain [ Efmin, Efmax (p.u.), Kp() ]:
[Минимальное Efmin и максимальное Efmax значения выходного напряжения регулятора в о.е. и его коэффициент усиления Kp]. Верхний предел может быть постоянным и равным Efmax или переменным и равным значению выпрямленного напряжения на зажимах генератора Vtf, умноженному на коэффициент усиления Kp. Если коэффициент усиления задан равным нулю, то используется первый вариант, если Kp задан положительным значением, то используется второй вариант.
Initial values of terminal voltage and field voltage [ Vt0 (pu) Vf0(pu) ]:
[Начальное значение напряжения на зажимах генератора Vt и начальное значение напряжения возбуждения Vf]. При правильно выбранных начальных условиях процесс моделирования может быть начат с установившегося режима. Начальное значение напряжения на зажимах генератора для этого обычно задается равным 1 о.е. Начальное значение напряжения возбуждения можно вычислить с помощью утилиты Load Flow блока Power Gui.

Пример:

На рис. 1.77 показана схема, в которой синхронная машина работает совместно с системой возбуждения. В момет времени t = 0.2 c происходит скачкообразное изменение задания на выходное напряжение генератора. Осциллограммы на рисунке показывают как синхронная машина и система возбуждения отрабатывают изменение задания.


Рис. 1.77

Скачать пример

[1] "Recommended Practice for Excitation System Models for Power System Stability Studies," IEEE Standard 421.5-1992, August, 1992.

Hydraulic Turbine and Governor Гидравлическая турбина с регулятором

Пиктограмма:

Назначение:

Блок является моделью гидравлической турбины с системой регулирования. Система регулирования включает пропорционально-дифференциальный (ПИД) регулятор и управляющий сервомотор. Общая схема модели показана на рис. 1.78.


Рис. 1.78

На первые два входа блока подаются требуемые значения угловой скорости (wref) и мощности(Pref). На третий и четвертый входы блока поступают фактические значения скорости (we) и активной мощности (Pe). На пятый вход подается отклонение скорости ротора синхронного генератора (dw). Выходными сигналами являются механическая мощность, которая должна подаваться на соответствующий вход блока синхронной машины (Pm), и величина открытия затвора гидротурбины (gate). Входы 2 и 4 могут оставаться не подключенными, если в качестве обратной связи будет использоваться сигнал о положении затвора, а не отклонения скорости. Все входные и выходные величины измеряются в относительных единицах.

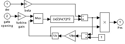
Сама гидравлическая турбина моделируется нелинейной системой, показанной на рис. 1.79.


Рис. 1.79

Серводвигатель, управляющий затвором турбины, моделируется системой второго порядка (рис. 1.80).


Рис. 1.80

Окно задания параметров:

Параметры блока:
Servo-motor [ Ka() Ta(sec) ]:
[Параметры серводвигателя] Параметры модели серводвигателя: коэффициент усиления Ka и постоянная времени Ta.
Gate opening limits [ gmin, gmax(pu) vgmin, vgmax(pu/s) ]:
[Пределы регулирования затвора gmin, gmax(o.e.) vgmin, vgmax(о.е./с)]. Максимальное и минимальное значения координаты затвора gmin, gmax (о.е.), а также максимальное и минимальное значения скорости перемещения затвора vgmin, vgmax (о.е./с).
Permanent droop and regulator [ Rp() Kp() Ki() Kd() Td(s) ]:
[Параметры регулятора]. коэффициент передачи в цепи обратной связи регулятора Rp, коэффициенты усиления пропорциональной (Kp) и интегральной (Ki) части ПИД-регулятора, коэффициент усиления (Kd) реального дифференцирующего звена ПИД-регулятора и его постоянная времени (Td).
Hydraulic turbine [ beta() Tw(sec) ]:
[Параметры гидравлической турбины beta() Tw(c)]. Коэффициент демпфирования отклонения скорости beta и постоянная времени модели гидравлической части турбины Tw(c).
Droop reference (0=power error, 1=gate opening):
[Вид обратной связи]. Задает вид сигнала обратной связи: 1 - положение затвора, 0 - девиация электрической мощности.
Initial mechanical power (pu):
[Начальное значение механической мощности (о.е.) ].

Пример:

На рис. 1.81 показана схема модели гидрогенератора работающего на активную нагрузку. Там же приведены графики скорости вращения вала турбины и выходного напряжения фазы С генератора.

Скачать пример

[1] IEEE Working Group on Prime Mover and Energy Supply Models for System Dynamic Performance Studies, "Hydraulic Turbine and Turbine Control Models for Dynamic Studies," IEEE Transactions on Power Systems, Vol. 7, No. 1, February, 1992, pp. 167-179.

Steam Turbine and Governor Паровая турбина с регулятором

Пиктограмма:

Назначение:

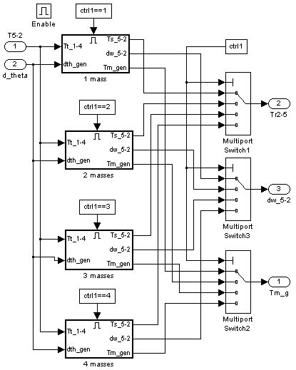
Блок является моделью паровой турбины с системой регулирования. Вал турбины может моделироваться как многомассовая (до четырех масс) система. Схема модели показана на рис. 1.82.


Рис. 1.82

На первые два входа блока подаются требуемые значения угловой скорости (wref) и мощности(Pref). На третий и четвертый входы блока поступают фактическое значение скорости (we) и угол нагрузки синхронного генератора (d_theta). Выходными сигналами являются вектор отклонений скоростей для каждой части многомассовой модели вала (dw_5-2), вектор значений момента также для каждой части многомассовой модели вала (Tr_5-2), механическая мощность, которая должна подаваться на соответствующий вход блока синхронной машины (Pm) и величина открытия затвора турбины (gate). Все входные и выходные величины, за исключением угла нагрузки, измеряются в относительных единицах.

Система регулирования включает пропорционально-дифференциальный (ПИД) регулятор, реле скорости и управляющий сервомотор [1]. Общая схема модели показана на рис. 1.83.


Рис. 1.83

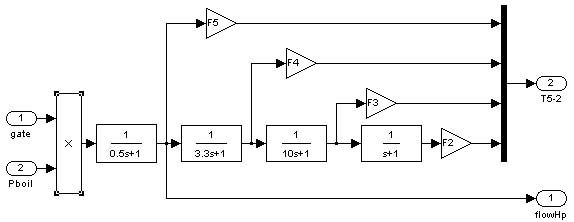
Сама паровая турбина моделируется четырехкомпонентной нелинейной системой, показанной на рис. 1.84.


Рис. 1.84

Паровая турбина имеет четыре каскада, каждый из которых смоделированный передаточной функцией первого порядка. Первый каскад представляет паросборник, в то время как три других каскада представляют или трубопровод или вторичный подогреватель. Котел не смоделирован. Давление котла задается постоянным и равным 1.0 о.е. Элементы F2-F5, используются для распределения мощности турбины по различным каскадам вала.

Модель вала турбины представляет собой четырехмассовую систему (рис. 1.85). Масса ближайшая к турбине имеет номер 2, а масса наиболее близкая к синхронному генератору имеет номер 5.


Рис. 1.85

Окно задания параметров:

Параметры блока:
Generator type
[Тип ротора]. Выбирается из списка:

 Tandem-compound (single mass) - одномассовый,

 Tandem-compound (multi-mass) - многомассовый. Regulator gain, perm. droop, dead zone [ Kp Rp(p.u.) Dz(p.u.) ]:
[Параметры регулятора]. Коэффициент усиления регулятора Kp, коэффициент ослабления обратной связи Rp(о.е.) и ширина мертвой зоны Dz(о.е.).
Speed relay and servo-motor time constants [ Tsr Tsm ] (s):
[Постоянные времени реле скорости и серводвигателя [ Tsr Tsm ] (c)].
Gate opening limits [ vgmin,vgmax (p.u./s) gmin,gmax (p.u.)]:
[Пределы регулирования затвора [gmin, gmax(o.e.) vgmin, vgmax(о.е./с)]]. Максимальное и минимальное значения координаты затвора gmin, gmax (о.е.), а также максимальное и минимальное значения скорости перемещения затвора vgmin, vgmax (о.е./с).
Steam turbine time constants [ T2 T3 T4 T5 ] (s):
[Постоянные времени турбины [ T2 T3 T4 T5 ] (c)].
Turbine torque fractions [ F2 F3 F4 F5 ]:
[Коэффициенты распределения момента по валу [ F2 F3 F4 F5 ]].
Coeff. of inertia [ H2 H3 H4 H5 ] (s):
[Моменты инерции составляющих вала [ H2 H3 H4 H5 ] (s)].
Stiffness coeff. [ K12 K23 K34 K45 ] (pu/rad):
[Коэффициенты жесткости составляющих вала [ K12 K23 K34 K45 ] (о.е./рад):]
Damping factors [ D2 D3 D4 D5 ] (p.u. T/p.u. dw):
[Коэффициенты демпфирования составляющих вала [ D2 D3 D4 D5 ] (о.е. T/о.е. dw):]
Initial power and generator rotor angle [ Pm0 (p.u.) th0(deg) ]:
[Начальное значение механической мощности и угол поворота вала генератора [ Pm0 (о.е.) th0(град) ]]. Параметры могут быть вычислены с помощью блока PowerGui. При одномассовой системе требуется задать только начальное значение механической мощности.

Если все четыре массы в многомассовой системе моделировать не требуется, то необходимо для соответствующих частей вала задать момент инерции равный нулю. Коэффициенты жесткости и декременты затухания, соответствующие опущенным массам при этом не используются. Когда часть масс вала не моделируется, оставшиеся массы сдвигаются в направлении генератора. Для исключенных масс коэффициенты распределения момента по валу должны быть заданы равными нулю. Однако, допускается задавать коэффициенты распределения момента по валу не нулевыми при нулевых коэффициентах инерции тех же частей вала.

Пример:

На рис. 1.86 показана схема модели паровой турбины и синхронного генератора работающего на активную нагрузку. Там же приведены графики переменных модели генератора для установившегося режима.


Рис. 1.86

Скачать пример

 

 

Generic Power System Stabilizer Универсальный стабилизатор энергосистемы

Пиктограмма:

Назначение:

Блок универсального стабилизатора энергосистемы (PSS) может использоваться для улучшения демпфирующих свойств ротора синхронного генератора путем управления его возбуждением. Нарушения в работе энергосистемы могут приводить к возникновению колебаний скорости ротора генератора. Эти колебания должны подавляться для сохранения устойчивости энергосистемы. Выходной сигнал блока (Vstab) является входным для системы возбуждения генератора. Входным сигналом блока может быть ошибка по скорости ротора (dw) или сигнал пропорциональный разности между механической мощностью и электрической мощностью генератора:

Pa = Pm - P80.

Для того чтобы гарантировать жесткое демпфирование блок PSS должен обеспечивать умеренное фазовое опережение на частотах, представляющих интерес, и тем самым производить компенсацию естественного отставание между возбуждением магнитного поля и электрическим вращающим моментом, вызванным действием PSS. Модель стабилизатора включает в себя фильтр нижних частот, основной усилитель, а также фильтр высших частот, подавляющий низкочастотные составляющие, которые присутствуют во входном сигнале. Фазокомпенсирующая система состоит из двух последовательно включенных звеньев первого порядка используемых для компенсации фазового запаздывания между напряжением возбуждения и электромагнитным вращающим моментом синхронной машины. Схема модели стабилизатора показана на рис. 1.87.


Рис. 1.87

Окно задания параметров:

Параметры блока:
Sensor time constant:
[Постоянная времени датчика]. Постоянная времени фильтра нижних частот (с), используемого для фильтрации входного сигнала.
Gain:
[Коэффициент усиления]. Общий коэффициент усиления стабилизатора.
Wash-out time constant:
[Постоянная времени фильтра высших частот].
Lead-lag #1 time constants: [ Tnum Tden ]
[Постоянные времени первого звена системы фазовой компенсации [Tnum Tden]]. Tnum - постоянная времени числителя, Tden - постоянная времени знаменателя.
Leag-lag #2 time constants: [ Tnum Tden ]
[Постоянные времени второго звена системы фазовой компенсации [Tnum Tden]]. Tnum - постоянная времени числителя, Tden - постоянная времени знаменателя.
Output limits: [ VSmin VSmax ]
[Минимальное и максимальное значения выходного сигнала [ VSmin VSmax ]].
Initial input:
[Начальное значение входного сигнала].
Plot frequency response
[Построение частотного отклика стабилизатора]. При установке флажка производится построение частотного отклика.
Magnitude in dB
[Измерение аплитуды сигнала в дБ]. При установке флажка амплитуда сигнала на частотной характеристике измеряется в дБ, в противном случае - в относительных единицах. Frequency range (Hz):
[Частотный диапазон (Гц)]. В качестве параметра задается вектор частот, для которого должна быть построена частотная характеристика.

Multiband Power System Stabilizer Многополосный стабилизатор энергосистемы

Пиктограмма:

Назначение:

Неполадки, случающиеся в энергетической системе приводят к электромеханическим колебаниям электрических генераторов. Эти колебания должны быть эффективно подавлены, чтобы сохранить стабильность системы. Электромеханические колебания могут быть классифицированы по четырем главным категориям:

· Локальные колебания: между генератором и остальной частью электростанции, а также между электростанцией и остальной частью энергетической системы. Частоты таких колебаний обычно находятся в диапазоне 0.8 до 4.0 Гц.

· Межстанционные колебания: между двумя электрически близкими электрическими станциями генерации. Частоты колебаний могут изменяться от 1 до 2 Гц.

· Групповые колебания: между двумя большими группами электростанций. Частоты - обычно в пределах от 0.2 до 0.8 Гц.

· Глобальные колебания: характеризуются общими, совпадающими по фазе колебаниями всех генераторов в изолированной системе. Частота таких глобальных колебаний - обычно около 0.2 Гц.

Таким образом, необходимо обеспечить подавление колебаний в широком (почти две декады) диапазоне частот.

Упрощенная структурная схема стабилизатора показана на рис. 1.88.


Рис. 1.88

Сигнал от датчика скорости вращения вала генератора разделяется на три канала, для каждого из которых используется полосовой фильтр, работающий в соответствующем диапазоне частот. После фильтрации все три сигнала складываются. Дополнительно осуществляется ограничение выходного сигнала по амплитуде как в каждом из трех каналов, так и суммарного выходного сигнала. Выходной сигнал блока (Vstab) является входным для системы возбуждения генератора. Подробная схема структурная схема показана на рис. 1.89.


Рис. 1.89

Окно задания параметров:

Параметры блока:
Mode of operation:
[Режим задания параметров]. Значение параметра выбирается из списка:

 Simplified settings - упрощенное задание параметров,

 Detailed settings - подробное задание параметров
Global gain:
[Общий коэффициент усиления]. Общий коэффициент усиления стабилизатора.
Low frequency band: [ FL(Hz), KL ]
[Параметры низкочастотного фильтра [FL(Гц), KL]]. Параметр задается в виде вектора. Первый элемент - центральная частота (Гц), второй - максимальное значение коэффициента передачи фильтра. Параметр доступен для режима Simplified settings.
Intermediate frequency band: [ FI(Hz), KI ]
[Параметры среднечастотного фильтра [FL(Гц), KL]]. Параметр задается в виде вектора. Первый элемент - центральная частота (Гц), второй - максимальное значение коэффициента передачи фильтра. Параметр доступен для режима Simplified settings.
High frequency band: [ FH(Hz), KH ]
[Параметры высокочастотного фильтра [FL(Гц), KL]]. Параметр задается в виде вектора. Первый элемент - центральная частота (Гц), второй - максимальное значение коэффициента передачи фильтра. Параметр доступен для режима Simplified settings.
Low frequency gains: [ KL1, KL2, KL ]
[Коэффициенты усиления низкочастотного канала [KL1, KL2, KL]]. Параметр доступен для режима Detailed settings.
Low frequency time constants (s):
[Постоянные времени низкочастотного канала]. Параметры задаются в виде вектора [TB1 TB2 TB3 TB4 TB5 TB6 TB7 TB8 TB9 TB10 TB11 TB12 KB11 KB17]. Параметр доступен для режима Detailed settings.
Intermediate frequency gains: [ KI1, KI2, KI ]
[Коэффициенты усиления среднечастотного канала [KI1, KI2, KI]]. Параметр доступен для режима Detailed settings.
Intermediate frequency time constants (s):
[Постоянные времени среднечастотного канала]. Параметры задаются в виде вектора [TI1 TI2 TI3 TI4 TI5 TI6 TI7 TI8 TI9 TI10 TI11 TI12 KI11 KI17]. Параметр доступен для режима Detailed settings.
High frequency gains: [ KH1, KH2, KH ]
[Коэффициенты усиления высокочастотного канала [KH1, KH2, KH]]. Параметр доступен для режима Detailed settings.
High frequency time constants (s):
[Постоянные времени высокочастотного канала]. Параметры задаются в виде вектора [TH1 TH2 TH3 TH4 TH5 TH6 TH7 TH8 TH9 TH10 TH11 TH12 KH11 KH17]. Параметр доступен для режима Detailed settings.
Signals Limits(VLmax,VImax,VHmax,VSmax)
[Уровни ограничения]. Уровни ограничения выходного сигнала: VLmax - в низкочастотном канале, VImax - в среднечастотном канале, VHmax - в высокочастотном канале, VSmax - уровень ограничения суммарного сигнала.
Plot frequency response
[Построение частотного отклика стабилизатора]. При установке флажка производится построение частотного отклика.
Magnitude in dB
[Измерение аплитуды сигнала в дБ]. При установке флажка амплитуда сигнала на частотной характеристике измеряется в дБ, в противном случае - в относительных единицах.
Frequency range (Hz):
[Частотный диапазон (Гц)]. В качестве параметра задается вектор частот, для которого должна быть построена частотная характеристика.

 

2. Powergui - графический интерфейс пользователя пакета моделирования энергетических систем.

 



<== предыдущая лекция | следующая лекция ==>
Power Electronics - элементы силовой электроники | Графический интерфейс пользователя


Карта сайта Карта сайта укр


Уроки php mysql Программирование

Онлайн система счисления Калькулятор онлайн обычный Инженерный калькулятор онлайн Замена русских букв на английские для вебмастеров Замена русских букв на английские

Аппаратное и программное обеспечение Графика и компьютерная сфера Интегрированная геоинформационная система Интернет Компьютер Комплектующие компьютера Лекции Методы и средства измерений неэлектрических величин Обслуживание компьютерных и периферийных устройств Операционные системы Параллельное программирование Проектирование электронных средств Периферийные устройства Полезные ресурсы для программистов Программы для программистов Статьи для программистов Cтруктура и организация данных


 


Не нашли то, что искали? Google вам в помощь!

 
 

© life-prog.ru При использовании материалов прямая ссылка на сайт обязательна.

Генерация страницы за: 4.511 сек.