русс | укр

Языки программирования

ПаскальСиАссемблерJavaMatlabPhpHtmlJavaScriptCSSC#DelphiТурбо Пролог

Компьютерные сетиСистемное программное обеспечениеИнформационные технологииПрограммирование

Все о программировании


Linux Unix Алгоритмические языки Аналоговые и гибридные вычислительные устройства Архитектура микроконтроллеров Введение в разработку распределенных информационных систем Введение в численные методы Дискретная математика Информационное обслуживание пользователей Информация и моделирование в управлении производством Компьютерная графика Математическое и компьютерное моделирование Моделирование Нейрокомпьютеры Проектирование программ диагностики компьютерных систем и сетей Проектирование системных программ Системы счисления Теория статистики Теория оптимизации Уроки AutoCAD 3D Уроки базы данных Access Уроки Orcad Цифровые автоматы Шпаргалки по компьютеру Шпаргалки по программированию Экспертные системы Элементы теории информации

Розв’язок


Дата добавления: 2015-08-31; просмотров: 733; Нарушение авторских прав


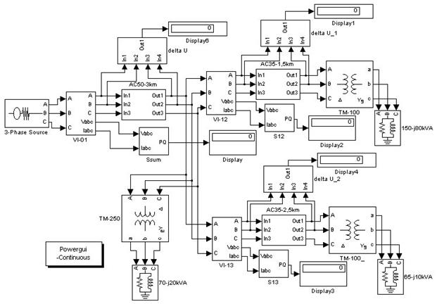
Зберемо модель розподільної мережі напругою 10 кВ в пакеті MATLAB (рисунок 5.8), для чого використаємо створену у лабораторній роботі №2 універсальну модель лінії та модель двохобмоткового трансформатора (див. лабораторну роботу №3).

Рисунок 5.8 – Модель розподільної мережі напругою 10 кВ з вимірювальними приладами

Методика розрахунку параметрів схем заміщення ліній та трансформаторів наведена у лабораторних роботах №2 і №3.

Для вимірювання втрати напруги (алгебраїчної різниці напруг) необхідно створити блок , внутрішня структура якого показана на рисунку 5.9.

Рисунок 5.9 – Структура блоку для вимірювання втрати напруги

 

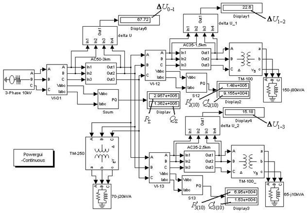
Після запуску процесу моделювання режиму створеної моделі електричної мережі отримуємо результати, представлені на рисунку 5.10.

Рисунок 5.10 – Модель розподільної мережі напругою 10 кВ з результатами моделювання потужностей та втрат напруги

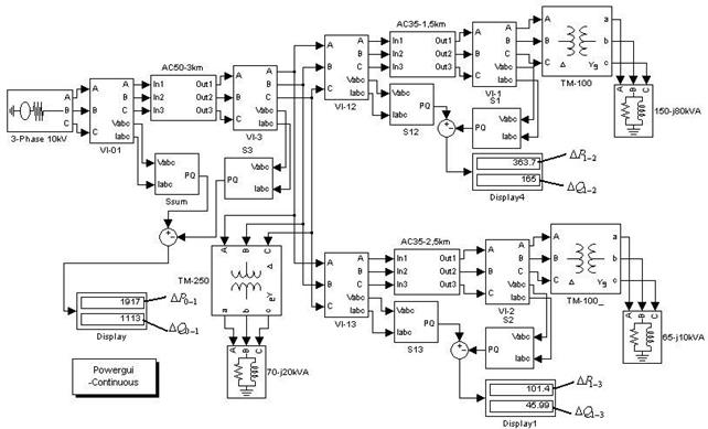
Для знаходження втрат потужності на ділянках розподільної електричної мережі напругою 10 кВ необхідно визначити різницю потужностей, виміряних на початку і в кінці кожної ділянки за допомогою блоків 3-phase Instantaneous Active & Reactive Power (рисунок 5.11).

Рисунок 5.11 – Модель розподільної мережі напругою 10 кВ з результатами моделювання втрат потужності

Результати розрахунків та моделювання втрат потужності та напруги зведемо в таблицю 5.5.

Таблиця 5.5 – Результати розрахунків та моделювання параметрів нормального усталеного режиму розподільної мережі напругою 10 кВ

Параметри нормального усталеного режиму Значення параметрів нормального усталеного режиму на ділянках електричної мережі отримані шляхом розрахунків/моделювання
0-1 1-2 1-3
Активна потужність на початку ділянки, кВт 292,444/295,700 152,904/148,000 66,303/69,500
Реактивна потужність на початку ділянки, кВАр 131,033/136,200 90,832/91,500 14,393/15,300
Втрати активної потужності на ділянці, кВт 1,833/1,917 0,373/0,364 0,091/0,101
Втрати реактивної потужності на ділянці, кВАр 1,064/1,113 0,169/0,165 0,041/0,046
Втрата напруги на ділянці, В 67,000/67,720 23,000/22,600 14,000/15,800

 



З метою спрощення розрахунків втрат потужності використовувалось номінальне значення напруги у вузлах мережі, що й обумовило несуттєву відмінність результатів розрахунку та моделювання (див. таблицю 5.5).

Контрольні запитання

1. Від яких параметрів залежать втрати активної та реактивної потужності і втрати енергії в лініях електропередачі?

2. Яким чином визначаються втрати активної та реактивної потужності в трансформаторах?

3. В чому відмінність понять «втрата напруги» і «падіння напруги»?

4. В яких випадках дозволяється прирівнювати поздовжню складову падіння напруги до втрати напруги?

5. В яких випадках розрахунок режиму напруги можна робити через довжини, а не через опори?

6. Яким чином розраховується режим напруги з урахуванням поперечних провідностей?

7. Від чого залежить розподіл потужності в розімкнутій електричній мережі?

 




<== предыдущая лекция | следующая лекция ==>
Розв’язок | Порядок виконання роботи


Карта сайта Карта сайта укр


Уроки php mysql Программирование

Онлайн система счисления Калькулятор онлайн обычный Инженерный калькулятор онлайн Замена русских букв на английские для вебмастеров Замена русских букв на английские

Аппаратное и программное обеспечение Графика и компьютерная сфера Интегрированная геоинформационная система Интернет Компьютер Комплектующие компьютера Лекции Методы и средства измерений неэлектрических величин Обслуживание компьютерных и периферийных устройств Операционные системы Параллельное программирование Проектирование электронных средств Периферийные устройства Полезные ресурсы для программистов Программы для программистов Статьи для программистов Cтруктура и организация данных


 


Не нашли то, что искали? Google вам в помощь!

 
 

© life-prog.ru При использовании материалов прямая ссылка на сайт обязательна.

Генерация страницы за: 0.121 сек.